您所在的位置:首页 - 快手运营 - 正文快手运营
抖音0粉丝开通橱窗的条件和流程,你知道吗?
抖音涨粉平台
01-14
【快手运营】
222人已围观
摘要抖音如何0粉丝开橱窗?抖音橱窗是抖音平台提供的一种特殊版面,主要是为品牌商家以及企业达人打造的一个商品销售平台,而达到条件的部分用户则可以展示自己的商品,作品或服务
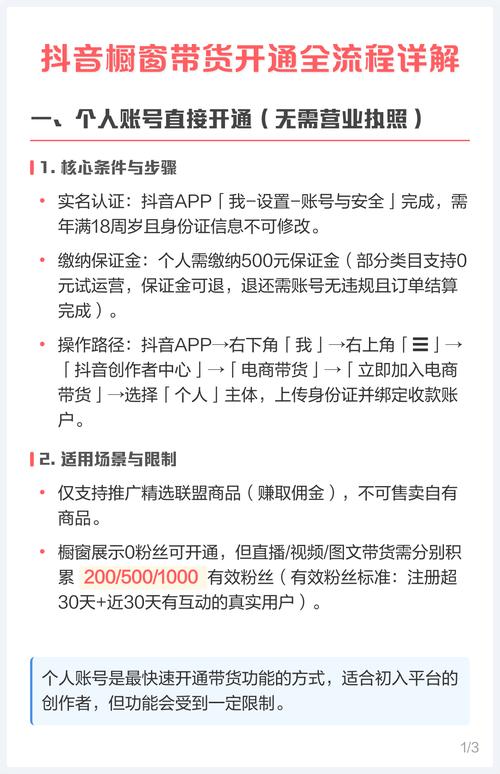
抖音如何能在零粉丝的情况下开通橱窗呢?抖音橱窗是抖音平台所提供的一种特别的版面,它主要是为品牌商家以及企业达人打造的一个商品销售平台。在这里,达到条件的一部分用户能够展示自身的商品、作品或者服务内容,以此来吸引更多的关注以及粉丝。比如说,若想要申请开通抖音橱窗的话,其条件是需要完成抖音的实名认证,还要发布10个以上的视频,并且具备1000个以上的粉丝等这些条件才能够申请。然而,也存在一部分用户是可以在零粉丝的情况下直接申请开通橱窗的。想要了解的朋友们可以亲自前来看看哦。
一、开通条件:
1、限时0粉开通:存在这样一些情况,部分新注册的账号,还有个别老账户,能够享有0粉丝开通橱窗带货功能的待遇 。
个人认证开通,要发布十条及以上作品,抖音账号粉丝数要大于或等于一千,要完成实名认证,还要缴纳五百保证金,需满足这四个基本条件 。
3、进行抖店开通:用户能够去办理个体营业执照,之后借助抖音来实现小店的开通 。
4、账号授权:当开通抖店之后,主账号能够授权管理多个别的抖音账号,即便这些账号不存在粉丝,也能够凭借授权获取橱窗功能。

有营业执照的用户能够进行企业蓝V认证,完成该认证之后,还能够获取橱窗带货权限 。
二、开通流程:
1、将抖音APP开启,点选“我”,再点选“三条杠”,接着点选“抖音创作者中心”。
2、选择“电商带货”,进行相关认证。
拿上带货资质去提交,身份要选个人小红书买粉,要不选个体户,亦或是选择企业,而后把该身份符合的证件信息上传上去。
7、填写收款账户信息,完成签约和审核。
提醒留意的事项是,于开通的进程当中,得要去完成实名认证,以及缴纳保证金才行。部分的功能,有可能需要额外再缴纳作者保证金,方可正常地使用。除此之外,借助绑定抖音小店达成零粉丝开通的办法,是存在风险的,这风险有可能致使账号被关闭橱窗带货的功能。
Tags: 抖音如何0粉丝开橱窗 抖音开通橱窗流程 抖音


