您所在的位置:首页 - 抖音运营 - 正文抖音运营
抖音密友是啥?别人把你加为密友的3个含义
抖音涨粉平台
04-15
【抖音运营】
113人已围观
摘要在社交媒体的世界里,特别是在抖音这款全球广受欢迎的应用程序中,“密友”这个概念对于许多人来说可能充满了疑惑。那么,抖音对方把我设置为密友是什么意思?又有什么特别之处呢?
在社交媒体范畴内,尤其于抖音这款在全球都极具热度且受欢迎的应用程序当中,“密友”这一概念,对好多人而言,或许充斥着诸多疑惑,怎么回事?那么,抖音里对方把自己设置成密友,到底意味着啥?再者而言,又存在哪些特别的地方?本文会为你予以详尽解答。
1、其一,我们需明确,“密友”于抖音而言,是一种特殊的关注形式。其二,当某一用户把另一用户设为“密友”时,这意味着此二人之间已然构建起一种较为亲密的关系格局。其三,这种亲密关系并非仅仅限定于现实生活里的朋友或者亲人范畴,其四,它同样能够适用于那些在兴趣爱好以及思想观念方面寻找到共鸣契合点的人。
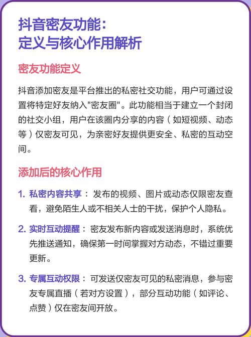
2、当被对方设定成密友之后,你便具备了能够看到对方所发布的全部视频的权利。这其中,并不单单是涵盖他们对外公开的视频,同时还包含那些他们特意挑选出来仅仅分享给密友观看的视频。这所表达的意思是密友相互之间能够更有深度、更为全面地去知晓彼此的生活以及想法。

3、与此同时,对方同样是能够瞧见你自行发布的全部视频,这所蕴含的意义在于,你们借助观看彼此的视频展开分享平日的生活活动,以及各自想法跟创意的行为,这样的互动形式毫无疑问是加深了你们相互之间的了解程度以及彼此之间的感情的。
4、此外,要是对方发布了一个私密视频、唯有你们这两人身为密友才能够看到、这表明了对方给予了你信任、他们乐意与你分享那些他们不想让其他任何人知晓的内容、这种信任肯定会让你们之间的关系愈发亲密。
5、鉴于此种状况,被对方设定成密友一般而言是一种信任以及亲密的呈现形式。这样一种特殊的关注途径,使得人们于抖音这个世界当中能够寻觅到归属感,能够寻觅到那些和自身存有共鸣、拥有共同兴趣的人。
在抖音里的“密友”这个功能是一种给于用户们具备更加深入去进行彼此之间了解的抖推宝,用来能更加全面地去分享生活的工具,它促使人们于虚拟世界当中也能够寻觅到真实的亲密感觉以及信任感。
Tags: 抖音对方把我设置为密友是什么意思 抖音设置密友 抖音
上一篇: 抖音直播店铺没评价?3个原因要警惕
下一篇: 抖音直播怎么买流量?自然推荐增加技巧


