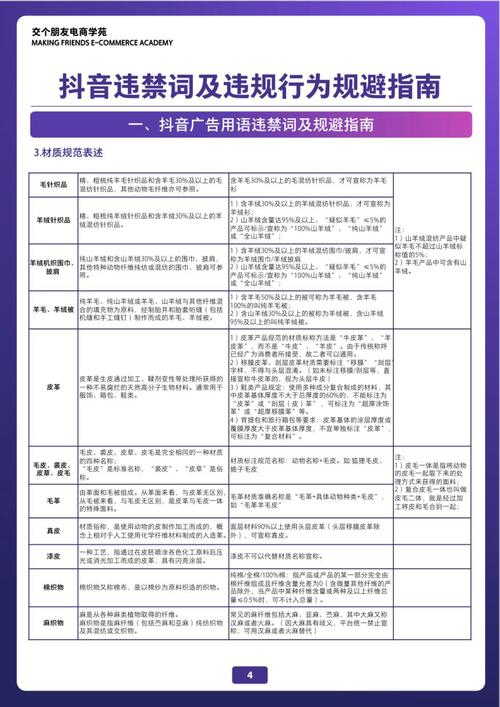
-
视频号 抖音蓝V认证条件:昵称不能个人化、宽泛或重名
公众号
在前面的几期文章中,小编跟大家分享了关于抖音的店铺开通步骤,并且跟大家介绍了具体的操作方法,今天这期文章,小编跟大家分享一下关于抖音蓝v认证需要什么条件
阅读全文
抖音涨粉平台04-26【公众号】 -
带货账号怎么选?1000粉丝开橱窗还是做官方号
快手运营
橱窗带货、短视频带货、直播间带货这些都是在抖音中大家最熟悉不过的带货模式,通过这些带货模式就能够在抖音中进行账号与店铺的绑定从一定意义上做到人店合一。
阅读全文
抖音涨粉平台04-26【快手运营】 -
快手直播福袋怎么抢中奖率高?实用技巧分享
快手运营
抖音福袋是抖音直播间中商家对吸引观众使用的一种营销方式。商家在这里面发放一些礼物从而2进行以抽奖的方式以此来选择出幸运的观众。
阅读全文
抖音涨粉平台04-25【快手运营】 -
抖音抖加投放技巧:选好时间批量投,带货视频火了立即追投
抖音运营
抖音抖加怎么投放效果好?抖加是专为抖音平台推出的一项视频推广的服务软件,可以理解为通过付费增加视频的播放量和互动量,帮助内容创作者快速曝光作品,品牌和账号
阅读全文
抖音涨粉平台04-25【抖音运营】 -
抖音审核员工资待遇揭秘:每月能拿多少钱?
抖音运营
每天抖音都有上万人员发布作品,不过在发布抖音视频之前,需要经过抖音平台的审核才行,而抖音审核员就是负责此项工作,那抖音审核员怎么领工资?接下来我们就来给大家讲解一下这方面的内容。
阅读全文
抖音涨粉平台04-25【抖音运营】 -
抖音搜索优化攻略:标签与发布时间技巧
抖音运营
在信息爆炸的时代,抖音已经成为年轻人展示自我、娱乐消遣的重要平台。在这个平台上,如何让你的视频脱颖而出,获得更多的曝光和关注呢?答案是:抖音搜索优化排名。下面
阅读全文
抖音涨粉平台04-25【抖音运营】 -
抖音小店怎么开?3分钟看懂入驻和运营
抖音运营
很多打算做抖店的朋友来咨询抖音小店到底是怎么操作的。今天,小编就给大家详细地解答一下:首先,怎么入驻抖音小店?开一家抖音小店就需要一张营业执照
阅读全文
抖音涨粉平台04-25【抖音运营】 -
想做抖音直播?粉丝先攒到1000个
快手运营
抖音直播以其强大的社交属性和商业潜力,吸引了越来越多的用户加入。然而,开通直播并非毫无门槛,需要满足一定的条件并做好充分准备。
阅读全文
抖音涨粉平台04-24【快手运营】 -
个人开抖店没1000粉丝能直播带货吗?
快手运营
直播带货逐渐成为电商行业的新宠。抖音、快手等短视频平台纷纷涉足直播带货领域,吸引了大量商家和个人入驻。个人抖店可以直播带货吗?本文将围绕这一话题展开探讨。一、抖店直播带货的优势1
阅读全文
抖音涨粉平台04-24【快手运营】 -
抖音作品浏览量低?教你4招提升曝光度
抖音运营
抖音作为一款短视频社交平台,迅速崛起,吸引了大量用户。许多创作者在发布作品后,却发现浏览量低,导致作品曝光度不足。本文将从多个角度分析抖音作品浏览量低的原因,并提出相应的对策
阅读全文
抖音涨粉平台04-24【抖音运营】
- 抖音十大最火歌曲盘点,2023热门神曲你听过几首?
抖音现在作为一款全民流行的热门软件,在人们生活中不断的添加快乐和有趣,随说他是一款以视频为主要内容的娱乐软件,但是抖音短暂背景音的功劳却无法替代
- 抖音怎么开直播?手机免费开播教程
抖音相信现在不论在那个平台上开直播都是一件不足为奇的事情,大大小小的人,甚至可能周围的长辈、朋友都在开直播,直播聊天唱歌了,名气高一点的主播直播的形式就更多啦
- 抖音抖币有啥用?买礼物送主播、买特权
抖音抖币是隶属于抖音官方平台所流通的一种虚拟货币。那么抖音的抖币有什么用?用户需要充值一定金额才能换取一定的抖币数额。
- 抖音新手直播入门:3步搞定首次开播
对于现在的直播的兴起大家都是比较喜欢使用的,毕竟现在对于直播电商这个行业都是大家比较喜欢的一个软件,抖音也是近几年开始在自媒体的平台里脱颖而出
- 抖音近期最火歌曲前十名,你听过几首?
前面的几期文章中,小编跟大家介绍了抖音现阶段的十大神豪名单,今天这期文章小编跟大家介绍一下,抖音近期的最火歌曲前十名分别是什么,看看大家有没有听过。
- 快手 快手小店商品详情图尺寸要求,新手商家必看
快手作为一个非常大的短视频平台,有着非常多的人流量,快手也还在不断的更新,吸引着用户的注册,现在的快手已经完善了快手小店的功能,有着不少的商家企业都纷纷入驻快手小店
- 快手达人级别怎么查?教你3步看等级
在快手平台上,每个账号都有一个独特的等级评估,它代表着账号的活跃度和影响力。了解自己的账号等级可以帮助用户更好地评估账号的发展情况和进一步的提升方向。那么,快手的达人级别怎么看呢?
- 抖音和淘宝直播卖货,哪个更容易涨粉?
涨粉随着互联网的飞速发展,直播带货已经成为当下电商行业的热门趋势。而在这其中,抖音直播和淘宝直播无疑是最具代表性的两大平台。抖音直播和淘宝直播哪个卖货更好呢?接下来
- 带货账号怎么选?1000粉丝开橱窗还是做官方号
橱窗带货、短视频带货、直播间带货这些都是在抖音中大家最熟悉不过的带货模式,通过这些带货模式就能够在抖音中进行账号与店铺的绑定从一定意义上做到人店合一。
- 快手直播福袋怎么抢中奖率高?实用技巧分享
抖音福袋是抖音直播间中商家对吸引观众使用的一种营销方式。商家在这里面发放一些礼物从而2进行以抽奖的方式以此来选择出幸运的观众。
- 视频号卖货要哪些资质?营业执照质检报告等
视频号抖音小店是我们现在的生活中很多人都会选择的一个创业方式,要想让自己的抖音小店能够更好的进行商业活动的推广和营销的话,对于抖音小店随心推投放资质有哪些我们就应该展开详细的了解
- 抖音小店被封号?了解封店规则防封禁
视频号在前面的几期文章中,小编跟大家介绍了关于抖音小店如果被封了,如何去取出冻结款的方法,那么今天小编跟大家一起聊聊抖音小店的封号规则,为什么抖音小店会被封号。现在是属于互联网的时代
- 视频号 抖音蓝V认证条件:昵称不能个人化、宽泛或重名
在前面的几期文章中,小编跟大家分享了关于抖音的店铺开通步骤,并且跟大家介绍了具体的操作方法,今天这期文章,小编跟大家分享一下关于抖音蓝v认证需要什么条件
- 视频号橱窗怎么挂商品链接?3分钟学会
作为我们现在的生活中备受关注的一个短视频平台,抖音被越来越多的商家所关注,开设橱窗的人数也是越来越多。但是呢在现在依旧有不少人对于抖音橱窗怎样挂自己的商品链接不了解
- 抖音12万浏览量能赚钱吗?靠直播带货变现
抖音不仅是一个娱乐平台,还是商家们推广的工具,很多人在抖音上发布视频积累粉丝,利用抖音进行创业变现赚钱,那抖音12万浏览量有钱吗?接下来我们就来给大家讲解一下这方面的内容。
- 抖音论坛签到能赚钱?先满足刷粉等条件
很多人都会在空闲的时间里刷刷抖音,看看视频,消磨时间。但是,最近有网友问到,抖音用户论坛签到真的能赚钱吗?对于这个问题,我们来一起探讨一下。抖音用户论坛签到真的能赚钱吗首先
- 做小红书必看:3步找到热门话题,用户这样搜
红书是现在大家比较喜欢的一个软件,当然对于目前的用户来说还有很多需要注意的问题,自媒体平台自然大家还是会选择自己比较喜欢的一个平台。
- 小红书直播提醒烦人?两步关闭开播提醒
小红书作为国内最受欢迎的社交媒体视频,小红书进行直播的时候会对开始时间进行提醒,就有很多在设置直播提醒的小红书用户想要关闭开播提醒。
- 小红书笔记标签怎么用?多标签设置技巧
hallo大家好,小编又与大家见面啦!今天小编为大家带来两个疑问小红书笔记标签有什么用?小红书怎么设置多个标签?小红书作为现如今最受年轻人欢迎的社交电商平台
- 小红书带货涨粉秘诀:千川投流+互动人气
小红书①粉丝②千川投流涨粉③点赞④播放量⑤开橱窗⑥直播间互动人气自助平台:http://www.sf168.xyz/一、引言...,云小店
- 微博屏蔽京东店铺信息的方法
微博随着互联网的发展,如今电商行业已然成为互联网新宠。京东作为国内最大的线上购物电商平台之一,拥有着独特的销售模式,随之吸引更多用户的加入。当然我们在京东购物过后
- TikTok评论翻译在哪?2步开启自动翻译功能
评论TikTok自带翻译功能在哪?TikTok作为字节跳动旗下的海外版抖音短视频软件,是很多海外年轻用户群体娱乐社交的热门平台之一,拥有庞大的用户群体
- 抖音新人开直播收益门道多,掌握这些方法提升人气赚更多
近年来,抖音短视频平台以其独特的魅力吸引了无数用户,成为年轻人的聚集地。而在抖音平台上,直播功能更是备受关注。许多抖音新人跃跃欲试,想要通过开直播来获取收益。
- 抖音PK技巧分享:提升直播人气,这些方法你得知道
在我们现在的生活中能够经常在抖音上看到不同类型的直播,很多时候为了促进直播间的流量提升很多主播都会互相进行PK连麦之类的,不少人对于抖音pk有哪些技巧还是非常的好奇的
- 关注 抖音加入粉丝团是否每天扣钱及加入方法、收费规则全知道
关注最近,不少抖音用户向我们咨询,抖音加入粉丝团每天要扣钱吗。实际上,这个问题的答案是否定的。加入抖音粉丝团后,并不会每天自动扣钱。用户只需要在加入粉丝团的时候支付一定的费用
- 中视频计划收益少?学会蹭热点和拉时长,轻松提高头条播放
西瓜视频联合抖音和今日头条发起了中视频伙伴计划,只要大家能够按照要求去发布视频,就能够赚到收益,不过在发布视频之后,大家发现收益并不多,这是为什么呢?
- 抖音怎么知道谁偷看你?看主页访客记录
大家有时候发布抖音,因为抖音上面的群体用户非常多,然后抖音会根据你的个人信息,把我们的抖音短视频作品推送给可能认识我们的人,这个时候,我们的朋友有的他不知道这个是谁
- 抖音中视频计划收益揭秘:播放量这样算,三个平台都有钱
抖音中视频计划收益是怎么算的?如何做才有收益?在抖音熟悉的小伙伴都知道
- 抖音权重分突然下降?多半是这3个原因!头条播放也受影响
最近有很多小伙伴来问小编关于抖音权重分的相关问题,对于抖音权重分,抖音权重分是一件综合性的评分机制所的出来的分数,所以一般权重分关系到整个视频对于一个曝光度和流量的重要判断
- 抖音号权重低怎么办?学会养号提升头条播放量
抖音大多数人都用过吧,那抖音什么情况需要养号呢?抖音一般在新注册的账号没有发布过作品和互动,一个新作品在一周内发布播放时间短于100分钟,久而久之就会被抖音官方判定为僵尸号了
- 网易云粉丝下单平台 卡盟自助1元1000个活粉-代刷网
标题:网易云粉丝下单平台:卡盟自助1元1000个活粉,快速提升你的音乐影响力在当今社交媒体时代,拥有大量的粉丝已经成为一种身份和地位的象征。一、了解卡盟自助下单平台卡盟自助下单平台是一种提供各种数字商...
- 网易云增加粉丝的秘籍及代涨网站推荐
网易云增加粉丝的秘籍及代涨网站推荐方法:网易云增加粉丝的秘籍及代涨网站推荐1、首先呢,大家可以在网易上的互粉大厅发布与互粉的动态或者大家可以去找一下那些动态是要求互粉的,一般那些互粉的网友只要你去关注...
- 网上买流量卡到底可靠吗?19元200G的流量卡真实吗?
现在市面上的流量卡资费在29元30G左右,千万不要贪图小便宜,什么0月租卡、19元200G流量都是假的。你能在网上搜索到看到的,包括天猫,拼多多以及闲鱼上的部分卡片可以说是基本不靠谱。k=c3dJME...
- 流量卡行业的暴利,随便月入几万,为啥网上卖流量卡的这么多
2023年最新-最稳-最全的流量卡测评选卡指南,给大家汇总好啦,由于部分卡品在视频制作过程中已经下架,看上的可以先占坑!速戳详情↓↓↓http://axx.lxhaoka.cn/order/index...
- 超值流量卡限时特惠,仅需9.9元!
近日,移动通信公司推出了一项令人振奋的流量卡促销活动,引起了广大用户的热烈关注。同时,移动通信公司还提供了一些实用的增值服务,比如免费WIFI、在线音乐和视频等等,让用户的流量卡使用更加丰富多样。这次...
抖音添粉 易涨网 抖音涨粉 抖音知识 精彩专题
-
从入门到精通,抖音短视频全方位教学!
从入门到精通,抖音短视频全方位教学,随着社交媒体的发展,短视频成为了越来越多人的选择,其中抖音成为了最受欢迎的一款短视频应用。抖音作为,拥有着庞大的用户群体,能够为自媒体和品牌提供广阔的推广空间和商业...
2023-08-31
阅读全文
-
抖音直播带货需要做好哪些方面?
抖音橱窗是一个非常好用的功能,可以让用户在首页展示自己的产品,吸引更多的粉丝和客户。但是,如果你的粉丝数少于1000抖音开通橱窗1000粉丝,可能很难打开窗口。那该怎么办呢?首先我们要明确一点,开窗功...
2023-09-01
阅读全文
-
抖音点赞量和粉丝哪个重要,怎么提升点赞量和粉丝量?
抖音粉丝量和点赞量哪个重要?抖音点赞与粉丝谁重要?答;都重要。如果你想做抖音涨粉丝,抖音挣钱,抖音带货我可以教你。其实点赞量和粉丝量并没有什么直接的关系,一个账号的粉丝量高,不代表发的视频点赞量就一定...
2023-09-01
阅读全文
-
抖音开橱窗没有1000粉丝怎么办
抖音橱窗是一个非常好用的功能,可以让用户在首页展示自己的产品,吸引更多的粉丝和客户。但是,如果你的粉丝数少于1000抖音开通橱窗1000粉丝,可能很难打开窗口。那该怎么办呢?首先我们要明确一点,开窗功...
2023-09-01
阅读全文
-
做抖音小店发货超时罚款多少?2023最新规则速览!
自从抖音短视频软件推出了以后,越来越多的人开端在抖音小店开店了,假如有消费者下单,那么抖音商家就需求去发货,发货方面都是有规则的,我们做抖店的都经常会遇到的问题就是发货超时,但是很多朋友都不知道这到底...
2023-09-01
阅读全文
-
想靠抖音做副业怎么赚钱,有几种方式?
抖音最近几年非常的火最大的流量在互联网行业,只要有流量就不愁变现。无怪乎业界流行一种赚钱方法:流量=金钱。如今流量最大的风口是短视频,越来越多的人跟上了抖音的步伐,但是大部分都是盲从,没有实现盈利。在...
2023-09-01
阅读全文
热门标签
最新留言
-
首先根本毫无用处,抖音小游戏跟你的账户相连,他不能作为一个独立的账户中,登录后就改变不了,一旦输入未成年的身份证就改不了了。
昵称:在一城01-12
-
昵称:抖推宝2024-12-07
-
抖推宝的粉丝千川粉丝真靠谱,当天下单第二天就做完了,到现在都没怎么掉
昵称:天兔网2024-03-20
-
昵称:需要2023-11-27
-
昵称:抖音涨粉平台2023-10-30
-
昵称:抖音涨粉平台2023-10-27




















